家用纺织品,也称为家纺或装饰用纺织品,是指用于家庭及部分特定场所(如宾馆、剧场、交通工具等)的纺织用品,既起美化装饰作用,又具备实用功能。我国家用纺织行业起源于20世纪50年代,计划经济时期以手工制作为主,产品仅满足基本生活需求。改革开放后进入初步市场化阶段,1989年中国家用纺织品行业协会成立,1995年富安娜开设首家家纺专卖店开启品牌零售新模式,1996-2000年为行业起步期,奠定大品牌发展基础。2001年入世后迎来国际化机遇,出口规模扩大,产业集群如江苏南通、浙江余杭等形成。2010年后进入品牌化升级期,注重设计研发与IP合作,2015年前后电商崛起推动渠道变革,近年智能家居纺织产品涌现,行业从“一块布”向整体软装跨越,成为纺织工业三大支柱之一。2024年中国家用纺织行业市场规模约1800亿元,近五年行业复合增速-0.86%。

家用纺织品根据用途可以分为床上用品、毛巾类制品、布艺类制品等根据数据显示,2024年床上用品市场和毛巾类市场是中国家用纺织行业最大的两个细分产品市场,占比分别达到55%和14%。

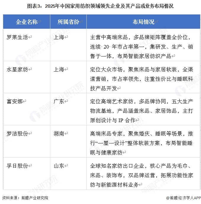
当前国内家用纺织行业呈头部集中、中小众多格局:罗莱、富安娜、水星等领跑,集中度持续提升,竞争聚焦品牌、渠道与技术创新,行业整合加速,企业具体布局情况如下:

更多本行业研究分析详见前瞻产业研究院《全球及中国纺织材料产业发展深度调研与投资战略规划分析报告》
同时前瞻产业研究院还提供产业新赛道研究投资可行性研究产业规划园区规划产业招商产业图谱产业大数据智慧招商系统行业地位证明IPO咨询/募投可研专精特新小巨人申报十五五规划等解决方案。如需转载引用本篇文章内容,请注明资料来源(前瞻产业研究院)。
更多深度行业分析尽在【前瞻经济学人APP】,还可以与500+经济学家/资深行业研究员交流互动。更多企业数据、企业资讯、企业发展情况尽在【企查猫APP】,性价比最高功能最全的企业查询平台。
本报告前瞻性、适时性地对纺织材料行业的发展背景、供需情况、市场规模、竞争格局等行业现状进行分析,并结合多年来纺织材料行业发展轨迹及实践经验,对纺织材料行业未来...
如在招股说明书、公司年度报告中引用本篇文章数据,请联系前瞻产业研究院,联系电话:。


前瞻产业研究院中国产业咨询领导者,专业提供产业规划、产业申报、产业升级转型、产业园区规划、可行性报告等领域解决方案,扫一扫关注。
2024年全球家纺行业发展现状分析 2023年全球家纺行业市场规模为1247亿美元【组图】
2024年中国家纺行业发展现状分析 2023年中国家纺行业市场规模为2567亿元【组图】
预见2024:《2024年中国家纺行业全景图谱》(附市场规模、竞争格局和发展前景等)
【服装】行业市场规模:2024年全球服装行业市场规模约18000亿美元 女装市场占比约52%
【服装】行业市场规模:2024年中国服装行业市场规模约20000亿元 女装市场占比超过50%
【阀门】行业市场规模:2024年中国阀门行业市场规模约2500亿元 工业应用市场占比约69%
2025年光伏设备行业竞争格局分析 北方华创、捷佳伟创市场份额领先【组图】
2025年中国深海科技行业技术现状 “三深”技术共同推进深海领域的探索【组图】
2025年全球计算机网络设备制造行业竞争格局分析 思科处于领先位置【组图】
2025年中国深海科技行业产品现状 深海装备为深海技术落地提供了硬件载体【组图】
